abonnement Unibet Coolblue Bitvavo
pi_205935558
Vergat de github mee te leveren, sorry!

https://github.com/TheBarret/ais2webmap
  zondag 18 september 2022 @ 16:06:19 #152
459912 FlippingCoin
Weer zo'n kut millennial.
pi_206019761
quote:
0s.gif Op zaterdag 10 september 2022 16:53 schreef TheBarret het volgende:
Radio AIS (Scheepvaart) Plotter

Het is nog heel alpha allemaal, maar begint ergens op te lijken, het plot alle recente schepen
die door de AIS demodulator (rtl_ais) opgepikt worden en vervolgens alle data uitvouwt zoals
LON/LAT Snelheid, route, identificatie, etc.

Mocht iemand interesse hebben in het demodulatie/decoding process, laat me weten :)

Hier zie je een verzameling van schepen die aangemeerd zijn of bezig zijn, ik heb het een
uurtje laten draaien, 150~ schepen gezien en gevolgd.

[ afbeelding ]

[ afbeelding ]
Gaaf, ik begrijp het niet helemaal maar ziet er wel uit als een tof project. :7

Je hebt wel flink nested if statements. :D
I think that it’s extraordinarily important that we in computer science keep fun in computing
For all who deny the struggle, the triumphant overcome
Met zwijgen kruist men de duivel
pi_206020122
quote:
16s.gif Op zondag 18 september 2022 16:06 schreef FlippingCoin het volgende:

[..]
Gaaf, ik begrijp het niet helemaal maar ziet er wel uit als een tof project. :7

Je hebt wel flink nested if statements. :D
T'is ver van mooi, maar ik maak sketches en daarop maak betere projecten die wel voldoen aan goeie manieren.
Ik vind het super leuk om van RF input een chain te maken die uiteindelijk in een mooi jasjes gestoken wordt.

Google: AIS en ADS-B voor de gein :)
  vrijdag 23 september 2022 @ 21:30:48 #154
459912 FlippingCoin
Weer zo'n kut millennial.
pi_206080944
Vandaag maar eens het eea in kaart gebracht voor mijn side projectje, begon af en toe wat overzicht te verliezen, zeker als ik er zoals deze zomer weinig mee bezig was. Het parsen van mijn eigen programmeertaal(tje) in de eerste fase is bijna af, alleen nog functie literals en call expressions. Wat wil zeggen dat ik vanuit een file input een AST krijg. :P



I think that it’s extraordinarily important that we in computer science keep fun in computing
For all who deny the struggle, the triumphant overcome
Met zwijgen kruist men de duivel
  zaterdag 24 september 2022 @ 11:36:32 #155
500413 TomNook
Wil je een extra kamer?
pi_206084772
quote:
16s.gif Op vrijdag 23 september 2022 21:30 schreef FlippingCoin het volgende:
Vandaag maar eens het eea in kaart gebracht voor mijn side projectje, begon af en toe wat overzicht te verliezen, zeker als ik er zoals deze zomer weinig mee bezig was. Het parsen van mijn eigen programmeertaal(tje) in de eerste fase is bijna af, alleen nog functie literals en call expressions. Wat wil zeggen dat ik vanuit een file input een AST krijg. :P

[ afbeelding ]

[ afbeelding ]
FlippingCoin _O_

Wat een baas ben je.

Ik ga me denk ik verdiepen in PHP-GTK. Is een oud project maar wil toch eens kijken of ik iets van een nieuwe window manager kan maken voor PHP. Ik vind het namelijk best wel een volwassen taal eigenlijk. PHP native op de desktop zou wel eindbaas zijn. :P
Eerst je hypotheek afbetalen!
  zaterdag 24 september 2022 @ 13:09:21 #156
459912 FlippingCoin
Weer zo'n kut millennial.
pi_206085603
quote:
0s.gif Op zaterdag 24 september 2022 11:36 schreef TomNook het volgende:

[..]
FlippingCoin _O_

Wat een baas ben je.

Ik ga me denk ik verdiepen in PHP-GTK. Is een oud project maar wil toch eens kijken of ik iets van een nieuwe window manager kan maken voor PHP. Ik vind het namelijk best wel een volwassen taal eigenlijk. PHP native op de desktop zou wel eindbaas zijn. :P
Oh cool, ik ken wel de javascript variant Electron.
I think that it’s extraordinarily important that we in computer science keep fun in computing
For all who deny the struggle, the triumphant overcome
Met zwijgen kruist men de duivel
  zaterdag 24 september 2022 @ 13:54:26 #157
500413 TomNook
Wil je een extra kamer?
pi_206086012
quote:
16s.gif Op zaterdag 24 september 2022 13:09 schreef FlippingCoin het volgende:

[..]
Oh cool, ik ken wel de javascript variant Electron.
Ik ben niet goed met JavaScript en heb een beetje een hekel aan die taal. :')
Eerst je hypotheek afbetalen!
  zaterdag 24 september 2022 @ 15:39:38 #158
459912 FlippingCoin
Weer zo'n kut millennial.
pi_206086784
quote:
0s.gif Op zaterdag 24 september 2022 13:54 schreef TomNook het volgende:

[..]
Ik ben niet goed met JavaScript en heb een beetje een hekel aan die taal. :')
Tja javascript heeft zijn mindere kanten, maar ook erg goede. :P
I think that it’s extraordinarily important that we in computer science keep fun in computing
For all who deny the struggle, the triumphant overcome
Met zwijgen kruist men de duivel
  woensdag 28 september 2022 @ 21:08:19 #159
459912 FlippingCoin
Weer zo'n kut millennial.
pi_206134345
Vandaag het parsen van een ternary expression gemaakt, was nog een uitdaging. :P

SPOILER
Om spoilers te kunnen lezen moet je zijn ingelogd. Je moet je daarvoor eerst gratis Registreren. Ook kun je spoilers niet lezen als je een ban hebt.
I think that it’s extraordinarily important that we in computer science keep fun in computing
For all who deny the struggle, the triumphant overcome
Met zwijgen kruist men de duivel
  donderdag 29 september 2022 @ 10:56:54 #160
500413 TomNook
Wil je een extra kamer?
pi_206138776
Vraagje;

Als jullie zouden zoeken naar een nieuwe baan als (PHP) ontwikkelaar, waar/hoe zouden jullie dan zoeken? Ik probeer recruiters te ontwijken. :')
Eerst je hypotheek afbetalen!
pi_206139688
quote:
0s.gif Op donderdag 29 september 2022 10:56 schreef TomNook het volgende:
Vraagje;

Als jullie zouden zoeken naar een nieuwe baan als (PHP) ontwikkelaar, waar/hoe zouden jullie dan zoeken? Ik probeer recruiters te ontwijken. :')
Zoek toffe bedrijven en stuur ze een mailtje. Bijv digital agencies, of andere bedrijven waarvan je weet dat ze met php werken. De meeste hebben altijd developers nodig.

Recruiters moet je idd mijden als de pest. Als je via een recruiter ergens binnenkomt heb je meteen het stempel van "onbemiddelbaar" en vooral "extra duur" en sta je al met twee nul achter in de sollicitatie.
  vrijdag 7 oktober 2022 @ 10:57:08 #162
500413 TomNook
Wil je een extra kamer?
pi_206234231
quote:
1s.gif Op donderdag 29 september 2022 12:36 schreef Farenji het volgende:

[..]
Zoek toffe bedrijven en stuur ze een mailtje. Bijv digital agencies, of andere bedrijven waarvan je weet dat ze met php werken. De meeste hebben altijd developers nodig.

Recruiters moet je idd mijden als de pest. Als je via een recruiter ergens binnenkomt heb je meteen het stempel van "onbemiddelbaar" en vooral "extra duur" en sta je al met twee nul achter in de sollicitatie.
Nog bedankt voor je advies. :)
Eerst je hypotheek afbetalen!
pi_206234485
quote:
0s.gif Op vrijdag 7 oktober 2022 10:57 schreef TomNook het volgende:

[..]
Nog bedankt voor je advies. :)
Geen dank, heb je iets leuks gevonden?
  maandag 10 oktober 2022 @ 10:50:43 #164
459912 FlippingCoin
Weer zo'n kut millennial.
pi_206272770
quote:
0s.gif Op donderdag 29 september 2022 10:56 schreef TomNook het volgende:
Vraagje;

Als jullie zouden zoeken naar een nieuwe baan als (PHP) ontwikkelaar, waar/hoe zouden jullie dan zoeken? Ik probeer recruiters te ontwijken. :')
Uh beetje laat... :@

Maar ik heb een paar bedrijven die ik volg op Linkedin die coole projecten doen en met een goede tech stack werken, die zou ik eerst eens naar kijken als ik in die situatie zou zitten denk ik.
I think that it’s extraordinarily important that we in computer science keep fun in computing
For all who deny the struggle, the triumphant overcome
Met zwijgen kruist men de duivel
pi_206273214
quote:
16s.gif Op vrijdag 23 september 2022 21:30 schreef FlippingCoin het volgende:
Vandaag maar eens het eea in kaart gebracht voor mijn side projectje, begon af en toe wat overzicht te verliezen, zeker als ik er zoals deze zomer weinig mee bezig was. Het parsen van mijn eigen programmeertaal(tje) in de eerste fase is bijna af, alleen nog functie literals en call expressions. Wat wil zeggen dat ik vanuit een file input een AST krijg. :P

[ afbeelding ]

[ afbeelding ]
Mooi man, jij heb dezelfde interesse als mijn ouwe :D we zouden es wat meer moeten uitwisselen,
ik vermoed dat we elkaar goed kunnen helpen.

Dit is mijn AST (script Engine)

https://github.com/TheBarret/Bastion



Debug log:
  maandag 10 oktober 2022 @ 11:37:05 #166
459912 FlippingCoin
Weer zo'n kut millennial.
pi_206273278
quote:
0s.gif Op maandag 10 oktober 2022 11:29 schreef TheBarret het volgende:

[..]
Mooi man, jij heb dezelfde interesse als mijn ouwe :D we zouden es wat meer moeten uitwisselen,
ik vermoed dat we elkaar goed kunnen helpen.

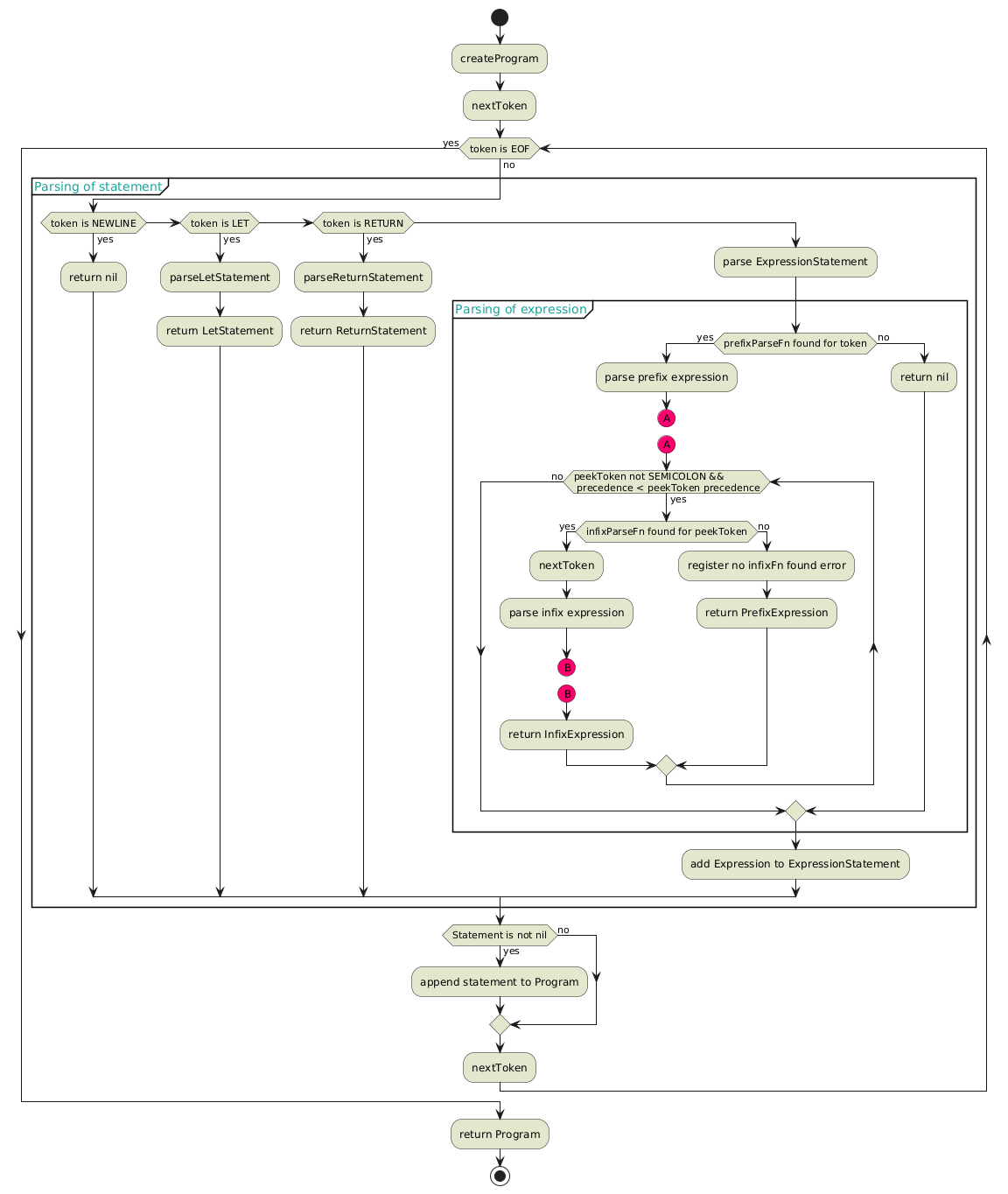
Dit is mijn AST (script Engine)

https://github.com/TheBarret/Bastion

[ afbeelding ]

Debug log:
[ afbeelding ]
Ik zal binnenkort de repo even public maken, was ik toch al van plan als het iets netter is allemaal. :7

Zit nu in de afrondende fase van het parsen, en dan eindelijk beginnen aan de evaluation.
I think that it’s extraordinarily important that we in computer science keep fun in computing
For all who deny the struggle, the triumphant overcome
Met zwijgen kruist men de duivel
pi_206273283
quote:
16s.gif Op maandag 10 oktober 2022 11:37 schreef FlippingCoin het volgende:

[..]
Ik zal binnenkort de repo even public maken, was ik toch al van plan als het iets netter is allemaal. :7

Zit nu in de afrondende fase van het parsen, en dan eindelijk beginnen aan de evaluation.
Heb je inv gestuurd van mijn code-group (like minded developers en gamers)
  maandag 10 oktober 2022 @ 11:39:59 #168
459912 FlippingCoin
Weer zo'n kut millennial.
pi_206273304
quote:
0s.gif Op maandag 10 oktober 2022 11:37 schreef TheBarret het volgende:

[..]
Heb je inv gestuurd van mijn code-group (like minded developers en gamers)
Cool, zal na het werk even kijken. :)
I think that it’s extraordinarily important that we in computer science keep fun in computing
For all who deny the struggle, the triumphant overcome
Met zwijgen kruist men de duivel
  maandag 10 oktober 2022 @ 12:47:24 #169
169715 Mano_
Manomanoman..
pi_206275046
quote:
had hem al eerder gezien ja, erg vermakelijk :D
pi_206275443
Ik heb ooit nog wat in FORTRAN 66 moeten programmeren. Is niet veel beter. :P
pi_206275786
quote:
1s.gif Op maandag 10 oktober 2022 14:39 schreef thabit het volgende:
Ik heb ooit nog wat in FORTRAN 66 moeten programmeren. Is niet veel beter. :P
Fortran wordt nog steeds hier en daar gebruikt, zag het laatst nog bij een Debian package zitten voor een library voor de rtl-sdr's demodulators. verbaasde me echt :+
pi_206275934
quote:
0s.gif Op maandag 10 oktober 2022 15:14 schreef TheBarret het volgende:

[..]
Fortran wordt nog steeds hier en daar gebruikt, zag het laatst nog bij een Debian package zitten voor een library voor de rtl-sdr's demodulators. verbaasde me echt :+
Moderne Fortran wordt nog wel gebruikt voor numerieke berekeningen. Maar die oude versie is vreselijk.
pi_206276156
quote:
1s.gif Op maandag 10 oktober 2022 15:26 schreef thabit het volgende:

[..]
Moderne Fortran wordt nog wel gebruikt voor numerieke berekeningen. Maar die oude versie is vreselijk.
Ahzo, nu begrijp ik die link met die wave forms bij modulaties. makes total sense :D
  woensdag 12 oktober 2022 @ 07:42:09 #175
500413 TomNook
Wil je een extra kamer?
pi_206293464
quote:
7s.gif Op vrijdag 7 oktober 2022 11:32 schreef Farenji het volgende:

[..]
Geen dank, heb je iets leuks gevonden?
Yes. Een lekker kleinschalig bedrijf dat informeel is tot zekere hoogte.

De projecten variëren echt van oud, slecht en saai tot super interessant. Maar ik heb wel eerst door de troep heen moeten komen.

Spaghetticode met heel veel verwarrende XML. Het is een draak.

[ Bericht 5% gewijzigd door TomNook op 12-10-2022 07:48:35 ]
Eerst je hypotheek afbetalen!
abonnement Unibet Coolblue Bitvavo
Forum Opties
Forumhop:
Hop naar:
(afkorting, bv 'KLB')